|
太平洋日報-監理所拒不過戶註銷牌照催告過戶登報(02)29295514刊登報紙費用範例
如何辦理機車,汽車,牌照,車輛,車牌,註銷拒不過戶登報?如何註銷機車,汽車,牌照,車輛,車牌,牌照?如何刊登拒不過戶,催告過戶報紙廣告,如何申報,申請辦理監理所站處
汽車機車過戶,不過戶買賣?汽車不過戶,汽車買賣過戶,汽車不過戶, 拒不過戶如何辦理 ?
如何登監理站,監理所機車汽車,車輛,車牌牌照遺失,詐欺詐騙,侵占失竊,出售,出讓,作廢,註銷車牌,牌照辦法,請先找報社刊登報紙公告啟事1天,登報後第八天,持報紙
去該車管轄之理監理所站處辦理銷註銷牌照即可或撥辦理監理所機汽車註銷牌照不過戶刊登報紙電話(02)29295514

拒不過戶註銷-機車 汽車牌照催告過戶啟事-登報範例範本參考內容

註銷汽車過戶,,機車不過戶刊登報紙廣告費用250元起,刊登報紙徵人廣告,求職便利通廣告每天不到150元,自由時報徵人廣告登報大台北3天275元,聯合報人事廣告登報台北市新北市4天380元其他區域另有優惠歡迎加LINE或來電(02)29284898洽詢,求職報徵人廣告,徵才廣告登報,刊登找工作報紙,刊登
聯合報自由時報中國時報求才廣告,
聯合報人事廣告,報頭下廣告,五段公告,聲明啟事,遺失作廢報紙登報廣告。無論您在高雄,屏東,基隆,台北,桃園新竹苗栗,台中彰化南投,雲林,嘉義,台南宜蘭,蓮刊登報紙費用價錢如何算多少錢,請先EMail
<a29295513@gmail.com> 快速報價
|
汽車機車過戶, 拒不過戶註銷
車輛車牌牌照催告過戶登報 ,拒不過戶登報刊登報紙辦法
1- 請先參考登報範例範本寄出EMail <a29295513@gmail.com>快速報價尋問價格
2- 請選刊登擇地區: 北市新北市 基隆桃園竹苗宜蘭花蓮台中彰化南投雲林嘉義台南高雄全國版
3 準備好刊登內容 EMail: <a29295513@gmail.com> 即快速報價
或撥催告過戶登報電話( 02) 29295514 EMail: < a075559913@yahoo.com.tw >
拒不過戶登報電話 : (07) 5559913 汽車拒不過戶登報電話( 02) 29295514
機車拒不過戶登報電話( 02) 29295514
刊登太平洋日報拒不過戶註銷報紙您不用買報 郵寄2份報紙至貴府
|
何謂拒不過戶即新車主買賣,異動 ,未辦過戶,原車主去監理站, 辦理註銷牌照, 換發車牌登記過戶,
刊登過戶, 申請催告過戶存證信函,
註銷罰單聲明啟事,刋報紙過戶.登報公告後第八天持報紙逕向該車管轄之監理所、 站,辦理註銷牌照手續。
如何辦理拒不過戶,摧告過戶,註銷車輛車牌牌照登記
?
高雄市區監理單位刊登報紙催告過戶啟事参考內容範例
本車主OOO原有牌照號碼A*W- 0000號機車/汽車,業已(出讓/出售/贈予)交付實際所有人(全名OOO)保管使用,請自登報之日起七日內出面協同辦理過戶登記,逾期本繼承人林思語逕向監理單位辦理拒不過戶註銷牌照手續。
注意事項:
一、啟事須刊登實際所有人姓名或公司行號名稱(含統一編號),於申辦拒不過戶註銷登記時,必須切結提供實際所有人完整國民身分證號碼,方可辦理。
二、本啟事刊登一天即可,購買二份﹙一份車主留存,一份承辦單位留存﹚。
三、登報日起第八天攜報紙及有關證件【個人名義:國民身分證及印章;公司行號名義:主管機關核准登記公文(公司含登記表)或核發之登記證明書影本及最近1期繳納營業稅證明文件影本)及印章】至監理單位辦理拒不過戶註銷牌照手續。
四、自用大貨(客)車、特種車、租賃車、營業車不得辦理拒不過戶註銷牌照登記。
五、該車所積欠之稅費、違規均須結清(有設定動產擔保登記或禁止異動登記有案者,請先塗銷)。
監理所機車,汽車催告過戶登報範例範本參考內容刊登電話(02)29284898
本人OOO原有牌照號碼OOO-OOOO(汽車/汽車)業已於
000年00月00日(售予/讓予/贈予)並交付實際所有人OOO保管使用,請自登報之日起七日內出面協同辦理過戶登記,逾期本人即逕向該車管轄之(監理單位)辦理拒不過戶註銷牌照手續。原車主OOO
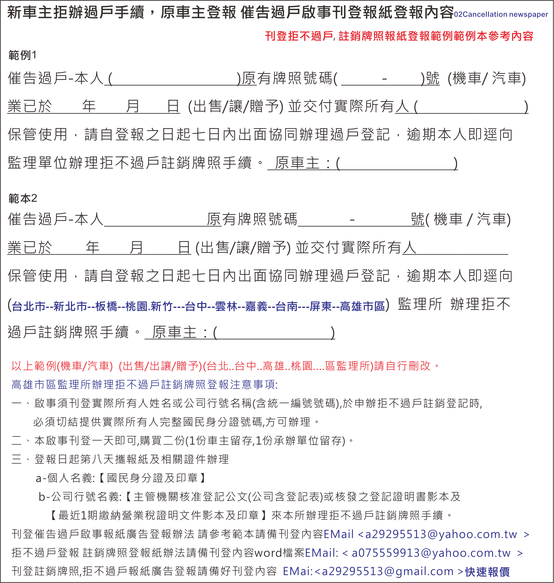
新車主拒辦過戶手續,原車主登報催告過戶,監理所,站,處刊登報紙內容參考範例範本

汽車註銷過戶登報範例範本
本人OOO 原有牌照號碼00-0000 號(汽車)業已於00年00月00日(出售/出讓/贈予)
並交付實際所有人OOO
,保管使用請自登報之日起七日內出面協同辦理過戶登記,逾期本人逕向(該車管轄之監理單位),辦理註銷牌照手續。原車主:OOO
本人OOO 原有牌照號碼00-0000 號(汽車)業已於 00年00月 00日(出售/出讓/贈予)
並交付實際所有人OOO ,保管使用請自登報之日起七日內出面協同辦理過戶登記,逾期本人逕向(
台北, 新北,桃園,新竹,苗栗,台中,彰化,南投,彰化監理所
站),辦理註銷牌照手續。原車主:OOO
機車註銷過戶範例範本
本人人OOO,原有牌照號碼0000-00號(機 車)業已(出讓/出售)
並交付OOO君,限自登報日起7日內出面辦理過戶手續,逾期本人 逕向(雲林,嘉義,台南,高雄,屏東,台東,花蓮,基隆監理所)該車管轄之監理所、 站,辦理註銷牌照手續。
汽車,汽車不知哪監理單位--催告過戶
登報範例-拒不過戶登報範例範本 參考內容
本人OOO原有牌照號碼XXX-MF*機車業已於出讓予並交付 OOO 君 ,
限自登報日起 7日內出面辦理過戶手續,逾期本人即逕向該車管轄之(監理單位 )辦理註銷牌照手續
原車主:OOO
不知該車登記監理所--催告過戶
刊登報紙範例催告過戶登報範例範本
本人OOO原有牌照號碼OOO-OOOO(汽車/汽車)業已於
000年00月00日(售予/讓予/贈予)並交付實際所有人OOO保管使用,請自登報之日起七日內出面協同辦理過戶登記,逾期本人即逕向該車管轄之(監理單位)辦理拒不過戶註銷牌照手續。原車主OOO
不知哪一監理所--催告過戶 刊登範例範本
本人OOO原有牌照號碼OOO-OOOO(汽車/汽車)業已
於
000年00月00日(售予/讓予/贈予)並交付實際所有人OOO身分證(T123456***)保管使用,請自登報之日起七日內出面協同辦理過戶登記,逾期本人即逕向(監理單位)辦理拒不過戶註銷牌照手續。原車主OOO
公司車輛-不過戶刊登報 紙登報範例範本,
本 公司 OOO
原有牌照號碼 00000-00(機車)業已於 *** 年** 月 ** 日(出售/讓與/贈予)
並交付實際所有人OOO,公司(統一編號OOOOOO 負責人OOO,
保管使用,請自登報之日起七日內出面協同辦理過戶登記,逾期本人逕向該車管轄之(監理單位)
辦理註銷牌照手續。原車主:
xxx 。
公司車,車行汽車,機車拒不過戶註銷登報範例範本參考內容
本公司OOO 原有車牌號碼OOO-OOO 號 (機車/汽車)業已於 *** 年*** 月 ** 日
(出售 /贈與) 並交付實際所有人OOO,身分證號*******身分證中間2碼可遮隱)保管使用,請自登報之日起七日內出面協同辦理過戶登記,逾期本人逕向該車管轄之監理所、站辦理拒不過戶註銷手續。車主:OOO啟
當舖車行汽車,機車拒不過戶註銷登報範例範本參考內容
本人OOO原有牌照號碼OOO-OOO機車/汽車業已於 000年00月00日(出售)並交付實際所有人OOO
當舖
統一編號*******保管使用,請自登報之日起七日內出面協同辦理過戶登記,逾期本人即逕向(該車管轄之監理所,站)辦理拒不過戶註銷手續。原車主李OO
公司車不過戶註銷刊登報紙範例範本參考內容
OOO公司統一編號*******原有牌照號碼OOO-OOO機車/汽車業已於
000年00月00日(出售)並交付實際所有人OOO保管使用,請自登報之日起七日內出面協同辦理過戶登記,逾期本人即逕向(該車管轄之監理所,站所)辦理拒不過戶註銷手續。
車主 : OOO 公司
車行汽車,機車拒不過戶註銷登報範例範本參考內容
OOO車行統一編號*******原有牌照號碼OOO-OOO機車/汽車業已於00年00月00日(出售)並交付實際所有人OOO公司(統一編號*******)
保管使用,請自登報之日起七日內出面協同辦理過戶登記,逾期本人即逕向(該車管轄之監理所,站所)辦理拒不過戶註銷牌照手續。原車主:OOO車行
汽車拒不過戶登報 範例範本
參考內容
本人OOO原有車牌 OOOO-OO號(機車、汽車)業已(出讓,出售予)並交付OOO君、
限自登報日起7日內出面辦理過戶手續、逾期本人逕向該車管轄之監理所、'站辦理註銷牌照手續 。車主:XXX
機車,汽車出售讓售不辦理過戶登報範例
參考內容
本人OOO所有車號 OOOO-OO號機車、汽車已於 *** 年** 月 ** 日售與OOO,身分證號碼OOOOOOOOO請於見報後一週內辦理過戶、否則本人逕至
該車管轄之監理所、 站,辦理註銷牌照手續。原 車主:XXX 登報
不知道買賣日期-註銷牌照 過戶刊登報紙
登報範本範例
本人OOO原有牌照號碼XXX-MF*機車業已(出售/讓予) OOO 君, 住址高雄 苓雅區 中正二路
限自登報日起 7日內出面辦理過戶手續,逾期本人逕向該車管轄之監理單位辦理註銷牌照手續。車主:XXX
註銷汽車牌照刊登報紙範本範例參考內容
本人吳OO原有OOOO-OO號汽車業已(出售)(讓與)並交付
陳OO,身分證字號A********(身分證後2碼
可遮隱),保管使用限自登報日起7日內出面辦理過戶手續、逾期本人逕向該車管轄之監理單位辦理註銷牌照手續。車主:XXX
汽車 註銷牌照報紙登報範本範例參考內容
本人OOO所有車號
OOO-OOO號機車、汽車已交付OOO,公司(統一編號OOOOOO負責人OOO,保管使用,限自登報日起七日內出面協同辦理過戶登記、否則即逕向該車管轄之監理單位辦理註銷牌照手續。車主:XXX
機車註銷牌照刊登報紙範例範本
本人林OO原有OOY-XXX、OOA-XXX號(機車)業已出讓予蔡OO,限自登報日起7日內出面辦理過戶手續、逾期本人逕向該車管轄之監理單位辦理註銷牌照手續。車主:XXX
不辦過戶登報範例範本參考內容
本人OOO所有車號 OOOO-OO號(機車/汽車)業已出售並交付OOO身分證號碼OOOOOOOOO,請於見報後一週內辦理過戶、否則本人逕至
該車管轄之監理所、 站,辦理註銷牌照手續。原 車主:XXX 登報
如何辦理註銷 車輛車牌牌照,註銷登記
拒不過戶登報,刊登報紙廣告電話0229295513
登拒不 過戶,催告過戶報紙
注意事項(以下內容不用刊登於報紙):
1.
受讓人名稱、身分證或統一編號,請勿刊登全部文字,當中並適當以「○」隱藏;另住址亦可刊登至路(街)即可,以減少爭議。
2. 本啟示刊登 1 天即可,購買相關報紙2 份(1 份全張,1 份剪下)。
3. 登報後第 8 天(遇例假日則順延至第1
個上班日)持上述報紙及有關證件(車主身分證、印章、車籍資料)至該車管轄之監理所、站辦理註銷牌照。
4.
拒不過戶註銷僅限自用小型車以下車種,且須在該車管轄之公路監理所、站辦理,並不得跨區受理;另大型車、營業車等以上車輛不可辦理不過戶註銷。
重要提示(以下內容不用刊登於報紙):
1.
目前雖兼顧拒不過戶新車主隱私,而建議刊登隱藏相關資料之報紙;但為使以後該車稅、費、違章等款額催徵能明確歸責於拒不過戶車主之名下。請至公路監理機關(所、站)辦理時,儘量提出拒不過戶車主之相關資料以供存查:
(1) 姓名、公司行號名稱:
(2) 身分證字號或統一編號:
(3) 地址:
(4) 提供人:
2.
如原車主未能舉證完成上述拒不過戶車主之資料補充,公路監理所、站雖繼續受理該車拒不過戶註銷之登記。但如果導致以後無法歸責於拒不過戶車主之事宜時,則仍將歸責於原車主。
台北市新北市
監理所站催告過戶,拒不過戶,註銷牌照過戶登報紙內容範例範本
本人OOO 原有牌照號碼 號(機車/汽車)業已於*** 年 ** 月** 日 (出售 /贈與) 並交付實際所有人
xxx ) 保管使用,請自登報之日起七日內出面協同辦理過戶登記,逾期本人即逕向 (台北市
監理處)
,(台北區監理所),
(板橋監理站)辦理拒不過戶註銷牌照手續。原車主:OOO
本公司OOO 原有牌照號碼 號(機車/汽車)業已於 *** 年*** 月 ** 日 (出售 /贈與) 並交付 實際所有人OOO公司(統一編號OOOOOO
負責人OOO), 保管使用,請自登報之日起七日內出面協同辦理過戶登記,逾期本人即逕向 (台北市
監理處)
,(台北區監理所),
(板橋監理站)辦理註銷牌照手續。車主:OOO 。
一 、拒不過戶註銷牌照啟事刊登報紙一天即可,購買二份(一份全張,影印二份登報欄)
二、拒不過戶註銷牌照登報後第八天攜報紙及有關證件(身分證/印章/車籍資料)來本站辦理註銷牌照手續。
高雄市區監理所站拒不過戶登報範例範本
內容
本人OOO原有牌照號碼 OOO-HVA號 (汽車/機車),業已於OOO年9月1日(贈予/出售/其他 ,並交付實際所有人(OOO身分證號SOOOOOOOOO)保管使用,請自登報之日起七日內出面協同辦理過戶登記
逾期本人即逕向(高雄市監理處)辦理拒不過戶註銷牌照手續。
原車主:OOO啟
高雄市區監理所站催告過戶,刊登報紙登報範例範本參考內容
本人OOO原有牌照號碼OOO-HBJ號汽車/機車業已於000年5月25日贈予 並交付實際所有人OOO保管使用,請自登報之日起七日內出面協同辦理過戶登記,逾期本人即逕向 (高雄區監理所)辦理註銷牌照手續。車主:OOO啟
高雄市區監理所站註銷牌照
車輛
不過戶,登報刊登報紙範例範本參考內容
本公司OOO原有牌照號碼 OOO-HVA號 (汽車/機車),業已於OOO年9月1日(贈予/出售/其他,並交付 所有人OOOOOO公司(統一編號OOOOOO
負責人OOO),保管使用,請自登報之日起七日內出面協同辦理過戶登記
逾期本人即逕向 (高雄市監理處)(高雄區監理所)辦理拒不過戶註銷牌照手續。
原車主:OOO啟
台南區監理所 登報,刊登- 辦理催告過戶,拒不過戶,註銷牌照過戶刊登報紙登報 內容範例範本
本人OOO原有牌照號碼OOO-HBJ號機車業已於000年5月25日贈予並交付實際所有人OOO保管使用,請自登報之日起七日內出面協同辦理過戶登記,逾期本人即逕向台南監理
站辦理註銷牌照手續。原車主:OOO啟
臺中,豐原監理所站處登報,刊登-
辦理催告過戶,拒不過戶,註銷牌照過戶刊登報紙登報 內容範例範本
本人OOO原有牌照號碼OOO-HBJ號機車業已於000年5月25日贈予 並交付實際所有人OOO保管使用,請自登報之日起七日內出面協同辦理過戶登記,逾期本人即逕向(台中市監理
站)辦理拒不過戶註銷牌照手續。原車主:OOO啟
本人 OOO 原有車牌號碼 AFR-**** 號汽車 /機車業已於000年12月26日出讓並交付實際所有人OOO、身分證字號*********保管使用,請自登報之日
起七日內出面協同辦理過戶登記,逾期本人即逕向(台中市監理
站)(台中區監理所)(豐原監理站)辦理註銷牌照手續。
原車主:OOO
本人OOO原有XXX-0000號 自用小貨車已於000年6月4日出售並交付所有人OO公司(統一編號OOOOOO
負責人OOO),保管使用請自登報之日起七日內出面協同辦理過戶登記 逾期本人逕向
(台中市監理站)(台中區監理所)(豐原監理站)所辦理拒不過戶註銷牌照手續。
原車主OOO啟
苗栗所站處登報,刊登-
辦理催告過戶,拒不過戶,註銷牌照過戶刊登報紙登報 內容範例範本
本人原有牌照號碼***-****號(機車/汽車)業已(贈與.出售.出讓))並交付實際所有人OOO,請自登報日起七日內出面辦理過戶手續,逾期本人逕向
苗栗監理站辦理註銷牌照手續。原車主:OOO啟
|
辦理車子 催告過戶
刊登報紙 填寫內容 傳給報社刊登
催告過戶/拒不過戶/註銷牌照過戶刊登報紙知識+.
部落格.登報內容 圖片.影片
登報參考
辦法注意事項:
一、啟事須刊登實際所有人姓名或公司行號名稱(含統一編號號碼),於申辦拒不過戶註銷登記時必須切結提供實際所有人完整國民身分證號碼方可辦理。
二、本啟事刊登一天即可,購買一份﹙一份全張,影印兩份登報欄﹚。
三、登報日起第八天攜報紙及有關證件【個人名義:國民身分證及印章;公司行號名義:主管機關核准登記公文(公司含登記表)或核發之登記證明書影本及最近1期繳納營業稅證明文件影本)及印章】來本所辦理拒不過戶註銷牌照手續。
四、辦理拒不過戶如無法提供買受人身分證統一編號者,歉難辦理該車後續稅費及違規轉賣。
以上登報內容僅提供參考-
實際刊登內容請以各區域監理單位為準
|
車輛汽車機車.遭不明歹徒搶奪.詐欺.詐騙.侵占.遺失,如何辦理註銷牌照登記?
辦理拒不過戶註銷手續- 應備文件:
1.異動登記書二張。(欲由電腦列印書表者免具)
2.身份證明文件-
(1)個人:國民身分證 或軍人身分證或僑民居留證
(2)公司行號:公司或商業登記證明文件正本
,並提具財稅機關編發統一編號。繳驗之證明文件為影本者,應另驗該公司行號最近一期繳納營業稅證明文件影本。
(3)機關、學校或團體名義:機關、學校或團體正式證明文件正本及財稅機關編配之統一編號。
(4)執行業務者:負責人身分證影本及執業證明文件正本或所屬公會證明、統一編號編配通知書
(5)個人計程車客運業、計程車運輸合作社社員:國民身分證、有效營業小客車駕駛人執業登記證、公路主管機關核發之同意文件等正本
3.印章。
4.新領汽車領牌照登記書車主聯。
5.催辦過戶之報紙(登報證明)或郵局存證信函。
6.讓渡書及新車主資料(姓名、身分證字號或 統一編號、地址)
如何向監理所、站、處 申請聲請/辦理
汽車機車車輛車牌.牌照註銷催告過戶 注意事項
(新車主拒辦理過戶手續,原車主刊登報紙-催告過戶啟事-登報內容請參考下列範例範本)
以上登報催告之後.一星期後再到監理站...辦理完成註銷牌照登記,如果你都完成以上手續,如再有罰單..將不是你的責任了。
萬一車子有什麼事,也不必負任何法律責任。因為
辦理拒不過戶後,車籍已註銷已不屬於原車主了。
一、催告過戶/拒不過戶/註銷牌照/啟事須刊登實際所有人姓名(含身分證
號碼)或公司行號名稱(含統一編號號碼),於申辦拒不過戶註銷登記時,必須切結提供實際所有人完整國民身分證
<號碼>,方可辦理。
二、本啟事刊登一天即可,購買一份﹙一份全張,影印兩份登報欄﹚。
三、登報日起第八天攜報紙及有關證件【個人名義:國民身分證及印章;公司行號名義:主管機關核准登記公文(公司含登記表)或核發之登記證明書影本及最近1期繳納營業稅證明文件影本)及印章】來本所辦理拒不過戶註銷牌照手續。
拒不過戶 /催告過戶/各監理所、站、處 本啟事刊登報紙廣告催告申請範例範本
一、 車輛買賣新車主拒辦過戶手續,原車主催告過戶公告
監理所、站處催告過戶 格式內容 範本
本人原有XX-XXXX號XXX
車(機車)/(汽車)業已出讓予,OOO所有身分證字號A********,請自登報日起七日內出面辦理過戶手續,逾期本人逕向監理
單位辦理註銷牌照手續。原車主:XXX啟
注意事項:
一、 車輛買賣監理所、站、處過戶手續啟事刊 登
一天即可,購買二份(一份全張,影印二份登報欄)
二、第八天攜報紙及有關證件(身分證、印章、車籍資料) 洽本站辦理註銷牌照手續。
二、車主同意將該車贈與他人:催告過戶 範例範本 高雄市區監理所
催告過戶登報範例範本
本人OOO原有牌照號碼 OOO-HVA號 (汽車/機車),業已於OOO年9月1日(贈予/出售/其他
,並交付實際所有人(OOO身分證號SOOOOOOOOO)保管使用,請自登報之日起七日內出面協同辦理過戶登記逾期本人即逕向 監理
單位 辦理拒不過戶註銷牌照手續。原車主OOO啟
三、公司行號 /統一編號 拒不過戶註銷 催告過戶範例範本
本人OOO 原有牌照號碼6M-OOOO號汽車/機車業已000年11月05日 (贈予
/售予/讓予),並交付實際所有人(OOO公司統一編號OOOOOOO),保管使用,請自登報之日起七日內出面協同辦理過戶登記,逾期本人即逕向監理
單位辦 理拒不過戶註銷牌照手續。原車主OOO啟
辦理 監理所/站/處<催告過戶拒不過戶註銷>登報格式內容範例範本
一、雙方對於該車有買賣行為:催告過戶 範例範本
本公司OOO(或本人OOO)所有OOO車(如:自用小客車/機車),車號OOOOOO,於O年OO月O日售予楊OO(身分證號OOOOOOOOO)或
OO公司(統一編號OOOOOO)
,保管使用,請自登報之日起七日內出面協同辦理過戶登記,逾期本人即逕向高雄區監理所辦理拒不過戶註銷牌照手續。
原車主OOO啟
二、車主同意將該車贈與他人:催告過戶 範例範本
本公司OOO(或本人OOO)原有牌照號碼OOOO-OO車(汽車/機車)已於OOO年O月O日
出售,並交付實際所有人OOOOOO公司(統一編號OOOOOO 負責人OOO,保管使用,請自登報之日起七日內出面協同辦理過戶登記,逾期本人即逕向高雄市監理
處辦理拒不過戶註銷牌照手續。原車主OOO啟
三、拒不過戶註銷 範例範本
本人OOO 原有牌照號碼00-OOOO號汽車/機車業已000年11月05日 (贈予
/售予/讓予) 並交付實際所有人OOO,保管使用,請自登報之日起七日內出面協同辦理過戶登記,逾期本人即逕向監理
單位辦理拒不過戶註銷牌照手續。
原車主OOO啟
四 、 汽車 ,機車 註銷
車輛牌照催告過戶,拒不過戶公告登報
刊登報紙參考內容範例範本
範本1-本人OOO原有牌照號碼00-0000號機車/汽車已於000年00月00日 贈與
吳OO身分證AOOO-O**-OOO}保管使用、至今尚未辦理過戶
,請自登報之日起七日內出面協同辦理過戶登記,逾期本人即逕向監理單位辦理拒不過戶註銷牌照手續。
原車主OOO啟
範本2-本人OOO所有OOO重機車車號OOO-OOO於民國000年00月00日賣給OO有限公司統一編號OOOOOO負責人***
保管使用、至今尚未辦理過戶
,請自登報之日起七日內出面協同辦理過戶登記,逾期本人即逕向監理單位辦理拒不過戶註銷牌照手續。
原車主OOO啟
五 、汽車機車出售,出賣予車行,汽車公司註銷車輛 ,車牌,牌照催
告過戶,拒不過戶公告登報刊登範例範本
個人車輛交付(汽車公司)辦理註銷車輛,車牌,牌照
拒辦過戶催告過戶,拒不過戶公告範本
範本1-本人OOO原有牌照號碼000-000號汽車業已於O年O月O日 (出售
/出賣)並交付所有人OOO車行(統一編號OOOOOO 負責人OOO),保管使用,請自登報之日起七日內出面協同辦理過戶登記,逾期本人即逕向監理單位辦理拒不過戶註銷牌照手續。車主:***啟
個人車輛交付(車行)
辦理註銷拒辦過戶 ,催告過戶,拒不過戶車輛,車牌,牌照公告登報刊登報紙範例
本人OOO原有車牌號碼OOO-OOO 號, (機車/汽車)業已於OOO 年O 月OO
日 (出售 /出賣)並交付所有人OOO汽車公司(統一編號OOOOOO 負責人OOO),保管使用請自登報之日起七日內出面協同辦理過戶登記
逾期本人逕向監理單位辦理拒不過戶註銷牌照手續。原車主OOO啟
以上登報催告之後.一星期後再到監理站...辦理完成註銷牌照登記,如果你都完成以上手續,如再有罰單..將不是你的責任了。
萬一車子有什麼事,也不必負任何法律責任。因為
辦理拒不過戶後,車籍已註銷已不屬於原車主了。
何謂拒不過戶-拒不過戶註銷如何辦理?
車輛已出售,可是新車主卻拒不辦理拒不過戶註銷、點交後交通違規案件:歸新(舊)車主辦理方式:
(一)辦理拒不過戶案件案件登記為監理站權責,但有關過戶後之交通違規,仍應向本站辦理申訴:
(二)新車主拒不過戶,交車後新車主產生之交通違規案件,如原車主可提供雙方買賣契約書及新車主之駕籍資料,則可併違規通知單申請辦理指定駕駛人。
(三)如果新車主拒不辦理過戶,請原車主先刊登報紙公告車輛已出售,7天後再持登報資料及身分證、印章,於結清車輛違規案件後,至本站一樓車輛異動窗口辦理拒不過戶手續。
(四)完成拒不過戶程序後,如再出現新交通違規紀錄,請檢附刊登報紙公告及新車主姓名、身分證統一編號等相關資料併違規通知單辦理申訴(指定使用人)。.
拒不過戶註銷車輛點交前,交通違規案件歸責新(舊)車主辦理方式
車輛點交前,交通違規案件歸責新(舊)車主辦理方式:由法院點交函內所點交的公司或銀行提出
(一)申請函
(二)法院點交函
(三)監理站函
(四)買賣車輛時所訂契約(書)填妥使用人姓名(身分證統一編號)或公司及其統一編號,等資料逕寄至本站即可,本站將依據其申請將違規案件移轉與車輛當時買受人(既使用人)負擔。
拒不過戶註銷手續- 辦理地點:
1.車籍所在地監理機關車輛異動窗口辦理。
2.本站作業流程:服務台中間取號碼單→依電腦叫號至指定 窗口→審核、收費→發件
辦理拒不過戶註銷手續- 注意事項:
1.如有交通違規、環保違規、違反強制險案件未結或積欠牌
照稅、燃料費者,請先結清。
2.刊登報紙催告過戶啟事或向郵局辦理存證信函(須送達),逾一星期後,如買受人仍不辦理過戶登記,即由原車主
(出賣人)辦理不過戶註銷。
3.拒不過戶註銷不得越區辦理(若重領亦不能越區辦理)。
4.車輛如有動產擔保交易登記者,應先辦妥動保註銷登記。
5.除機車、自用小型車外,其餘車輛不得辦理拒不過戶註銷。
6.如非本人親自辦理者,代辦人亦應攜帶身分證明文件-
如何辦理拒不過戶註銷?
(1)車輛轉讓後,買方不願配合辦理過戶,原所有人為確保權益,得繳清使用牌照稅及罰鍰,並攜帶身分證、印章(或營利事業登記證)及登報2份(或存證信函),至車籍所在地監理機關辦理車輛拒不過戶註銷手續,以後就不會再以原所有人名義課徵使用牌照稅,如有違章亦不會再以原所有人為處罰對象。
(2)使用牌照稅法第28條第1項規定,逾期未完稅之交通工具,在滯納期滿後使用(行駛或停放)公共水陸道路經查獲者,除責令補稅外,處以應納稅額1倍之罰鍰。另依第2項規定,因逾期檢驗遭監理單位逕行註銷牌照之車輛,僅核稅至逾檢註銷日而非全期稅款,如車主仍擬繼續使用該車輛,必須儘速向監理單位註銷原牌照並辦理檢驗手續重新領牌繳稅,否則一經查獲使用公共道路,除應補繳註銷日至查獲日之應納稅款外,並處應納稅款2倍之罰鍰,請車主注意。如果因故無法繳納牌照稅,可於收到行政執行處繳納通知時,向行政執行處辦理分期繳納,分期期間使用公共道路經查獲者,免予處罰。
如何辦理汽機車失竊註銷牌照登記?
應備文件:
1、(a)車主身分證正本、通信辦理者可用影本(個人名義)
(b)公司、行號主管機關核准登記之公文(公司含登記表)或公司、行號主管機關核發之登記證明書(公司行號名義)。
2、印章(非越區辦理者免具)。
3、行車執照。
4、原新領牌照登記書車主聯。
5、警察機關車輛失竊報案證明單。
注意事項:
1、公司行號繳驗之上揭證明文件為影本者,另繳驗該公司、行號最近一期繳納營業稅證明文件影本。
2、如有違規案件未結或積欠牌照稅、燃料費者,請先結清(如在最近2個月內繳納者,請檢附收據)。
3、行車執照遺失應同時申請補發。
4、車輛如有動產擔保交易登記者,應先辦妥註銷登記。
5、公路監理機關車輛(綜合)異動窗口辦理。
內容僅供參考,實際仍依各監理站、所規定為準
拒不過戶註銷車輛已出售,可是新車主卻拒不辦理過戶,交通案件歸責新(舊)車主辦理方式
(一)
辦理拒不過戶案件案件登記為監理站權責,但有關過戶後之交通違規,仍應向監理站辦理申訴:
(二)
新車主拒不過戶,交車後新車主產生之交通違規案件,如原車主可提供雙方買賣契約書及新車主之駕籍資料,則可併違規通知單申請辦理指定駕駛人。
(三)
如果新車主拒不辦理過戶,請原車主先刊登報紙公告車輛已出售,7天後再持登報資料及身分證、印章,於結清車輛違規案件後,至監理站辦理拒不過戶手續。
(四)
完成拒不過戶程序後,如再出現新交通違規紀錄,請檢附刊登報紙公告及新車主姓名、身分證統一編號等相關資料併違規通知單辦理申訴(指定使用人)。
拒不過戶註銷車輛點交前,交通違規案件歸責新(舊)車主辦理方式
由法院點交函內所點交的公司或銀行提出
(一)申請函。
(二)法院點交函。
(三)監理站函。
(四)買賣車輛時所訂契約書。
填妥使用人姓名(身分證統一編號)或公司及其統一編號,等資料逕寄至監理站即可,監理站將依據其申請將違規案件移轉與車輛當時買受人(既使用人)負擔。
辦理拒不過戶註銷,刊登報紙廣告登報
登報催告過戶,辦理拒不過戶註銷報紙廣告
各地區監理站的地址電話如何刊登註銷拒不過戶
催告過戶啟事刊登,辦理註銷拒不過戶
監理站,監理所,監理觸,辦理催告過戶登報紙
全國各
監理處/地址 /電話(汽機車)拒不過戶註銷.催告過戶
辦理地點
1.車籍所在地監理機關車輛異動窗口辦理。
2.作業流程:服務台取號碼單→依電腦叫號至指定窗口→審核、收費→發件。
台北市監理處地址:臺北市八德路4段21號
電話:02-27630155
臺北市監理處北區分處地址:臺北市士林區承德路5段80號 電話:02-2831-4155
台北區監理所地址:新北市樹林區中正路248巷7號 電話:02-26884366
板橋監理站地址:新北市中和區中山路3段116號 電話:02-2222-7835
蘆洲監理站地址:新北市蘆洲區中山2路163號 電話:02-2288-6883
桃園監理站地址:桃園市介壽路416號 電話:03-3664222
中壢監理站地址:桃園縣中壢市延平路394號 電話:03- 4253990
新竹區監理所地址:新竹縣新埔鎮文德路三段五十八號 電話:03- 5892051
新竹市監理站地址:新竹市自由路10號 電話:03-5327101
苗栗監理站地址:苗栗市福麗里福麗98號 電話:037-331806
台中區監理所地址:台中市大肚區瑞井村遊園路一段2號 電話:04-6912011
臺中市監理站地址:臺中市北區北屯路77號 電話:04-22341103
豐原監理站地址:豐原市豐東路120號 電話:04-25274229
彰化監理站地址:彰化縣花壇鄉中山路二段457號 電話:04-7863885
南投監理站地址:南投市中興路201號 電話:049-2350923
埔里監理分站地址:南投縣埔里鎮博愛路9號 電話:049-2980404
雲林監理站地址:雲林縣斗六市雲林路二段411號 電話:05-5335892
東勢監理分站地址:雲林縣東勢鄉所前街5號 電話:05-6991100
嘉義監理站地址:嘉義市保健街89號 電話:05-2770150
新營監理站地址:台南市新營區大同路55號 電話:06-6352845
麻豆監理站地址:南市麻豆區新生北路551號 電話:06-5723181
台南監理站地址:台南市東區崇德路一號 電話:06-2696678
高雄區監理所地址:高雄市鳳山區武營路361號 電話:07-7711101
高雄市監理處地址:高雄市楠梓區德民路71號 電話:07-3613161
高雄監理處南區分處地址:高雄市苓雅區安康路22號 電話:07-2257812
旗山監理站地址:高雄市旗山區旗文路123-1號 電話:07-6613711-3
屏東監理站地址:屏東市忠孝路222號 電話:08-7666733
恆春監理站分站地址:屏東縣恆春鎮草埔路11號 電話:08-8892014
基隆監理站地址:基隆市七堵區實踐路296號 電話:02-2451-5311
宜蘭監理站地址:宜蘭縣五結鄉中正路2段9號 電話:03- 9658461
花蓮監理站地址:花蓮縣吉安鄉中正路2段152號 電話:03-8523166-9
玉里監理分站地址:花蓮縣玉里鎮永昌里中華路427號
電話:03-8883161-2
台東監理站地址:台東市正氣北路441號 電話:089-311539
澎湖監理站地址:澎湖縣馬公市光華里121號 電話:06-9211167
金門區監理所地址:金門縣金湖鎮黃海路6-1號 電話:08-2332407
內容為本社整理,如有不符以各監理站所資料為準
|
|